URLOS官网
URLOS应用开发教程
helloWorld
fastadmin极速后台应用
萤火虫商城应用
svnserver应用
从单机应用转为云应用
在线开发URLOS应用插件
插件和钩子
钩子方法
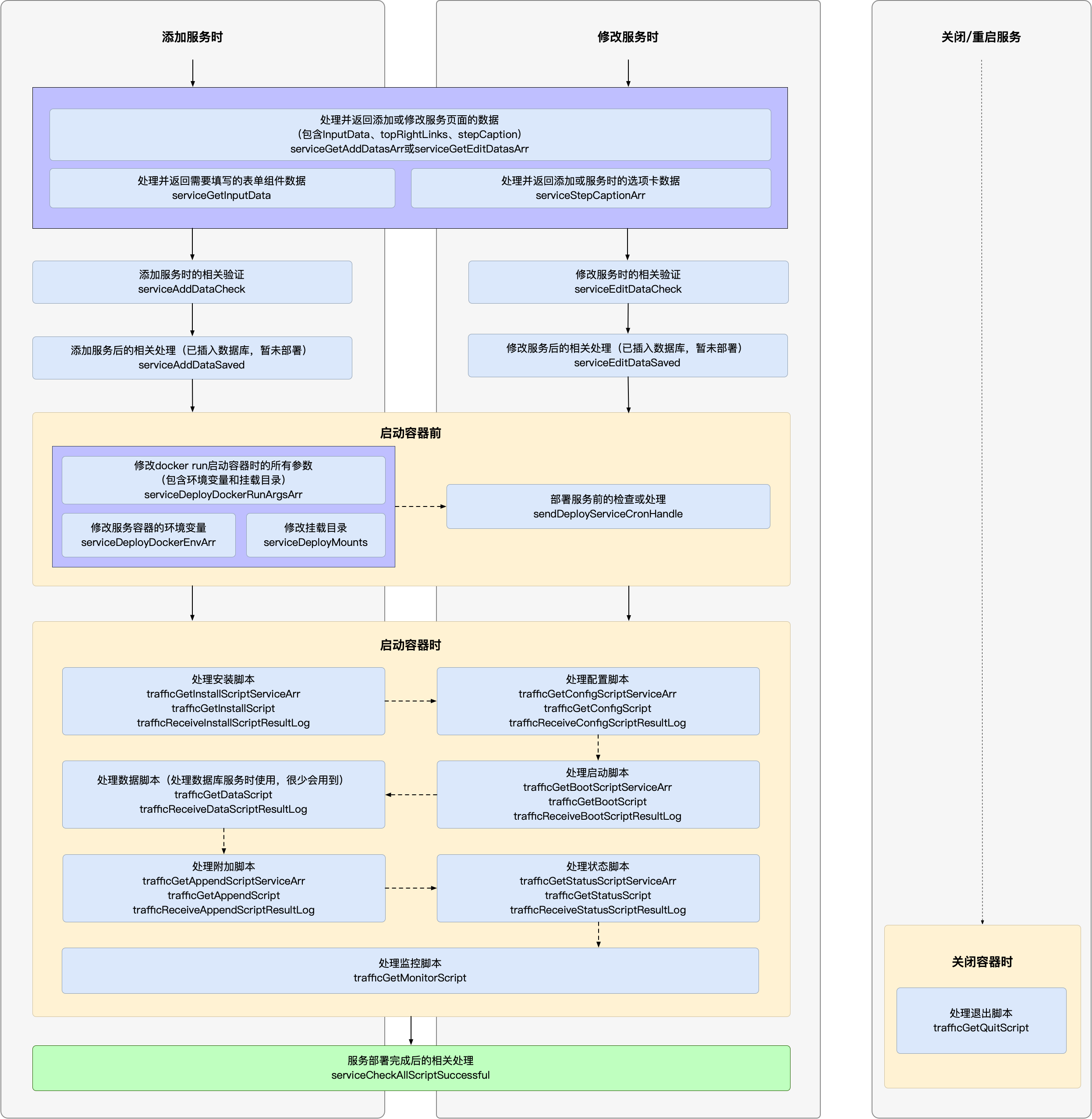
应用的生命周期
URLOS内置函数
软件发布
软件收录须知
软件发布规范
软件发布流程
URLOS使用手册
URLOS开放API文档
本书使用 GitBook 发布
应用的生命周期
应用的生命周期
应用的生命周期
results matching "
"
No results matching "
"